Saltar al contenido

Diario de clases

Clases de Jesús Soto

Menú
  • Fórmulas
Menú

Navegación de entradas

MathBio: Cálculo diferencial con maxima ←
→ MathBio: Gradiente y derivada direccional

MathBio: Integración numérica con maxima

Posted on 18 de noviembre de 2025

Regla del trapecio

Muchas veces calcular la primitiva de una función resulta tremendamente difícil, cuando no imposible. En esos casos lo que hacemos en encontrar una aproximación mediante métodos de integración numérica.

La idea es aproximar la integral por trapecios. La más sencilla es la regla del trapecio simple, pero la que se utiliza es la compuesta, pues da una aproximación mejor. Sea \(f\) una función real definida en \([a,b]\), entonces \[\int_a^b f(x) dx = \frac{h}{2} \left[ f(a) + f(b) + 2\sum_{k=1}^{n-1} f\left(a + k h\right) \right]-\frac{(b-a)h^2}{12}f^{(2)}(\xi),\, \xi\in (a,b)\]

Ejemplo: ¿Cuál es el área aproximada de la función \(f(x)=\frac{\sin(x^2)}{\sqrt{x}}\) en el intervalo \([1,2]\)?

(%i3) f(x):=sin(x)^2/sqrt(x);
a:1$b:2$

\[{ }{f}(x){:=}\frac{{{\sin{(x)}}^{2}}}{\sqrt{x}}\]

Aplicamos la regla del trapecio para n=10

(%i6) n:10$
h:(b−a)/(n−1)$
Area:(h/2)·float(f(a)+f(b)+2·sum(f(a+i·h),i,1,n−2));

\[{ }0.7542348347388509\]


Reglas simples de Simpson

Regla simple de Simpson

\[\int_{x_0}^{x_2} f(x) dx =\frac{h}{3}(f(x_0)+4f(x_1)+f(x_2)) -\frac{h^5}{90}f^{(4)}(\xi),\, \xi\in (x_0,x_2) \]

Ejercicio: ¿Cuál es el valor de \(\int_{0}^{\frac{\pi}{4}}e^{\cos x}\sin x\ dx\)?

(%i1) f(x):=%e^(cos(x))·sin(x);

\[\operatorname{ }\operatorname{f}(x)\operatorname{:=}{{\% e}^{\cos{(x)}}} \sin{(x)}\]

Utilicemos la regla de Simpson de 1/3.
Si partimos de x0=0, tendremos un paso de h:(π/4-0)/2

(%i10) fpprintprec:5$
h:(%pi/4−0)/2$
p:makelist(0+i·h,i,0,2);

\[\operatorname{ }\left[ 0\operatorname{,}\frac{{\pi} }{8}\operatorname{,}\frac{{\pi} }{4}\right] \]

(%i12) S:(h/3)·(makelist(f(p[i]),i,1,3).[1,4,1])$
%,numer;

\[\operatorname{ }0.69246\]


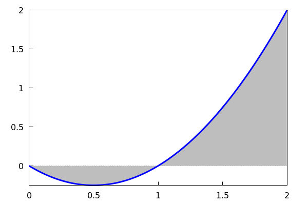
Ejercicio: ¿Cuál es el área de la región entre la curva \(y=x^2-x\) y el eje x desde 0 a 2?

El área encerrada entre la curva y el eje x es la dada en la gráfica:

(%i2) f(x):=x^2–x$
wxdraw2d(filled_func=0,fill_color=grey,explicit(f(x),x,0,2),
filled_func=false,color=blue, line_width=3,explicit(f(x),x,0,2),xaxis=true);

0 errores, 0 advertencias(%i2)  (Gráficos)
(%o2)

Como una parte de la función es negativa, para calcular el área debemos integrar en dos intervalos [0,1] y [1,2]:

Utilicemos la regla de Simpson de 1/3 en cada intervalo.

(%i5) fpprintprec:5$
h:(1−0)/2$
p:makelist(0+i·h,i,0,2);

\[\operatorname{ }\left[ 0\operatorname{,}\frac{1}{2}\operatorname{,}1\right] \]

Recordemos que la función es negativa, luego cambiamos el signo:

(%i6) S1:−(h/3)·(makelist(f(p[i]),i,1,3).[1,4,1]),numer;

\[\operatorname{ }0.16666\]

Para el intervalo [1,2]

(%i9) h:(2−1)/2$
p:makelist(1+i·h,i,0,2);
S2:(h/3)·(makelist(f(p[i]),i,1,3).[1,4,1]),numer;

\[\operatorname{ }\left[ 1\operatorname{,}\frac{3}{2}\operatorname{,}2\right] \]

\[\operatorname{ }0.83333\]

El resultado que buscamos es:

(%i10) S1+S2;

\[\operatorname{ }0.99999\]


Regla \(\frac{3}{8}\) de Simpson

\[\int_{x_0}^{x_3} f(x) dx =\frac{3h}{8}(f(x_0)+3f(x_1)+3f(x_2)+f(x_3))-\frac{3h^5}{80}f^{(4)}(\xi),\, \xi\in (x_0,x_3) \]

Ejercicio: ¿Cuál es el área de la región comprendida entre las curvas \(y=x^2-x\) y \(y=\sqrt{x}\)

(%i1) f(x):=x^2−x$
g(x):=sqrt(x)$
wxdraw2d(filled_func=g(x),fill_color=grey,explicit(f(x),x,0,1.75),
filled_func=false,color=blue,line_width=3,explicit(g(x),x,0,2),
filled_func=false,color=red,line_width=3,explicit(f(x),x,0,2));

\[\]

 (Graphics)

\[\]

Por la gráfica vemos que cero es un punto de intersección, y el otro se encuentra en el intervalo [1.5,2]. Para conocerlo, utilizamos el método de Newton:

(%i5) define(fg(x),g(x)−f(x));
define(newton(x),x−fg(x)/diff(fg(x),x));

\[\operatorname{ }\operatorname{fg}(x)\operatorname{:=}-{{x}^{2}}+x+\sqrt{x}\]

\[\operatorname{ }\operatorname{newton}(x)\operatorname{:=}x-\frac{-{{x}^{2}}+x+\sqrt{x}}{-2 x+\frac{1}{2 \sqrt{x}}+1}\]

(%i8) fpprintprec:5$
p:1.5$makelist(p:newton(p),i,1,4);

\[\operatorname{ }\left[ 1.7982\operatorname{,}1.7557\operatorname{,}1.7548\operatorname{,}1.7548\right] \]

La solución que buscamos es p=1.7548.

Ahora la regla de Simpson de 3/8 en el intervalo [0,p].

(%i10) h:(p−0)/(4−1)$
x0:makelist(0+i·h,i,0,4−1);

\[\operatorname{ }\left[ 0\operatorname{,}0.58495\operatorname{,}1.1699\operatorname{,}1.7548\right] \]

(%i11) S:(3·h/8)·(makelist(fg(x0[i]),i,1,4).[1,3,3,1]),numer;

\[1.244\]


Regla \(\frac{2}{45}\) de Simpson

\[\begin{multline*}\int_{x_0}^{x_4} f(x) dx =\frac{2h}{45}(7f(x_0)+32f(x_1)+12f(x_2)+32f(x_3)+7f(x_4))\\ -\frac{8h^7}{945}f^{(6)}(\xi),\, \xi\in (x_0,x_4) \}\end{multline*}\]

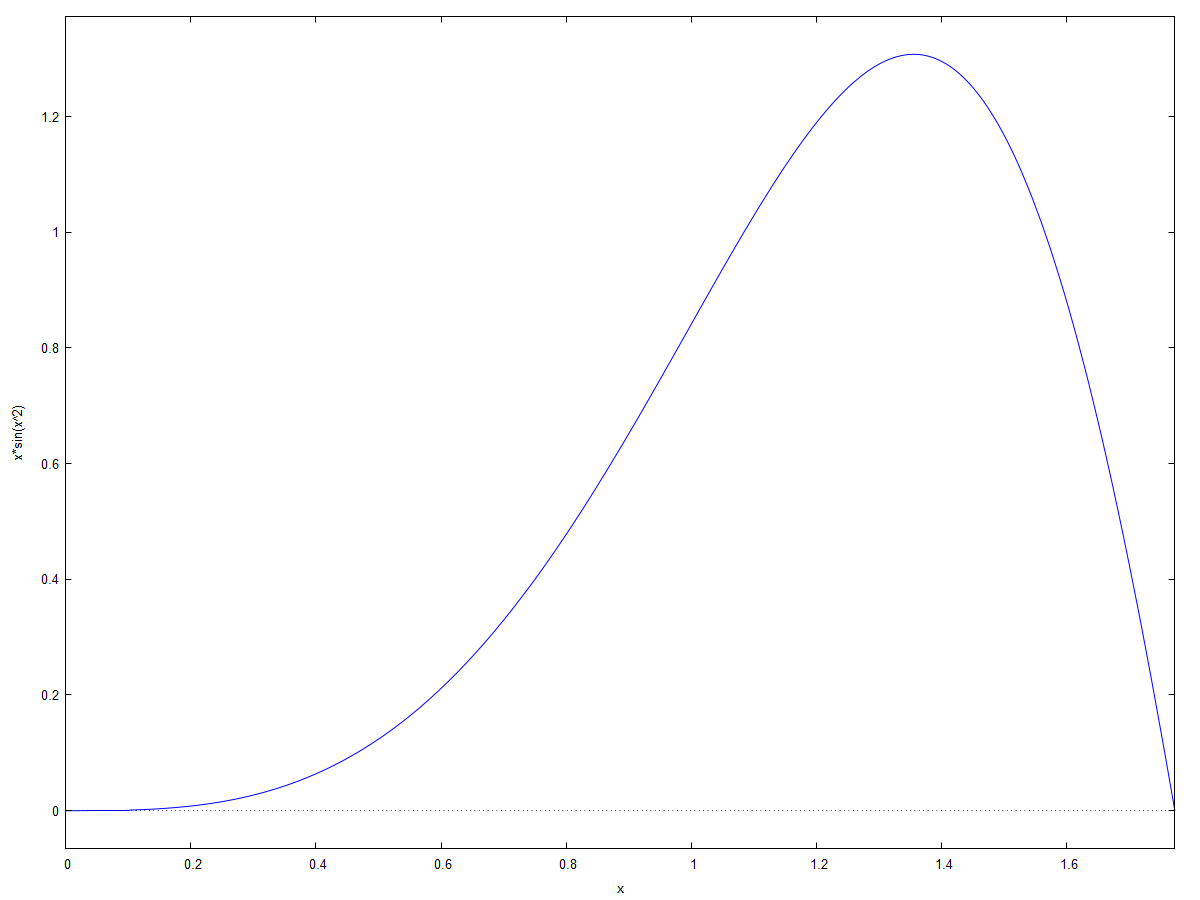
Ejemplo: ¿Cuál es volumen aproximado de la función \(f(x)=x\ \sin(x^2)\) alrededor de \(0X\), entre 0 y el corte con \(x=0\)?

(%i2) f(x):=x·sin(x^2)$
wxplot2d(f(x),[x,0,2]);

\[{ }\]

 (Graphics)

Determinemos el punto de corte con el eje OX. Como vemos, el corte está en el intervalo [1.5,2]

(%i6) fpprintprec:5$
define(newton(x),x−f(x)/diff(f(x),x))$
p:1.5$
makelist(p:newton(p),i,1,6);

\[{ }\left[ 2.0696{,}1.6487{,}1.7976{,}1.7729{,}1.7724{,}1.7724\right] \]

Recordemos que el volumen de un sólido que se genera por la revolución sobre el eje OX de una curva \(y=f(x)\),y en nuestro caso, viene dado por \[V= \pi \int_0^p f(x)^2\,dx\]

(%i7) define(g(x),%pi·f(x)^2);

\[{ }{g}(x){:=}{\pi}{{x}^{2}} {{\sin{\left( {{x}^{2}}\right) }}^{2}}\]

Ahora la regla de Simpson de 2/45 en el intervalo [0,p].

(%i10) n:5$
h:(p−0)/(n−1)$
x0:makelist(0+i·h,i,0,n−1);

\[{ }\left[ 0{,}0.44311{,}0.88622{,}1.3293{,}1.7724\right] \]

(%i12) (2·h/45)·(makelist(g(x0[i]),i,1,n).[7,32,12,32,7])$
%,numer;

\[{ }3.6718\]


Regla de Simpson compuesta

\[\begin{multline*}\int_a^b f(x) \, dx=\frac{h}{3}\left[f(x_0)+2\sum_{j=1}^{n/2-1}f(x_{2j})+ 4\sum_{j=1}^{n/2}f(x_{2j-1})+f(x_n)\right]\\ -(b-a)\,\frac{h^4}{180}\,f^{(4)}(\xi),\,\xi\in (a,b)\end{multline*}\]

Ejemplo: ¿Cuál es la longitud del arco aproximada de la función \(f(x)=x\ \sin(x^2)\) en el intervalo \([0,\sqrt{\pi}]\)?

Nota: Para este ejercicio utilizaremos que, si una curva, definida por una función \({\displaystyle f(x)}\), y su respectiva derivada que son continuas en un intervalo \({\displaystyle [a,b]}\), la longitud \({\displaystyle s}\) del arco delimitado por \(a\) y \(b\) esta dada por la ecuación \[{\displaystyle s=\int _{a}^{b}{\sqrt {1+\left[f’\left(x\right)\right]^{2}}}\,{\text{d}}x}\]

(%i2) f(x):=x·sin(x^2)$
wxplot2d(f(x),[x,0,sqrt(%pi)]);

 (Graphics)

(%i3) define(g(x),sqrt(1+diff(f(x),x)^2));

\[{g}(x){:=}\sqrt{{{\left( \sin{\left( {{x}^{2}}\right) }+2 {{x}^{2}} \cos{\left( {{x}^{2}}\right) }\right) }^{2}}+1}\]

Ahora apliquemos la regla compuesta de Simpson, para n:40, en el intervalo [0,\(\sqrt{\pi}\)].

(%i27) fpprintprec:5$
n:40$
h:(sqrt(%pi)−0)/(n−1)$
x0:makelist(0+i·h,i,0,n−1)$
(h/3)·(g(x0[1])+2·(sum(g(x0[2·i]),i,1,n/2−1))+4·(sum(g(x0[2·i+1]),i,1,n/2−1))+g(x0[n]))$
%,numer;

\[3.4093\]


Regla de Simpson 3/8 compuesta

Es más exacta que la regla de Simpson 3/8 simple, ya que divide el intervalo de integración en más subintervalos. Necesitamos la condición de que \(n\) sea múltiplo de 3.

\[\int_a^b f(x) \, dx\approx {\frac {3h}{8}}\left[f(x_{0})+3\sum _{i=0}^{{\frac {n}{3}}-1}f(x_{3i+1})+3\sum _{i=0}^{{\frac {n}{3}}-1}f(x_{3i+2})+2\sum _{i=0}^{{\frac {n}{3}}-2}f(x_{3i+3})+f(x_{n})\right]\]

Ejemplo: ¿Cuál es la superficie del volumen del sólido que se genera por la revolución sobre el eje OX de la curva \(f(x)= \cos(x^2)\), entre y=0 y x=0?

(%i2) f(x):=cos(x^2)$
wxplot2d(f(x),[x,0,2]);

 (Graphics)

Determinemos el punto de corte con el eje OX. Como vemos, el corte está en el intervalo [1,1.5]

(%i6) fpprintprec:5$
define(newton(x),x−f(x)/diff(f(x),x))$
p:1.5$
makelist(p:newton(p),i,1,4);

\[\left[ 1.2308{,}1.2535{,}1.2533{,}1.2533\right] \]

Recordemos que la superficie del volumen de un sólido que se genera por la revolución sobre el eje OX de una curva \(y=f(x)\),y en nuestro caso, viene dado por \[A=2\pi\int_a^b f(x) \sqrt{1+\left[f^\prime(x)\right]^2} \, dx. \]

(%i7) define(g(x),2·%pi·f(x)·sqrt(1+diff(f(x),x)^2));

\[{g}(x){:=}2 {\pi}\cos{\left( {{x}^{2}}\right) } \sqrt{4 {{x}^{2}} {{\sin{\left( {{x}^{2}}\right) }}^{2}}+1}\]

Ahora la regla de Simpson de 3/8 compuesta en el intervalo [0,p].

Observar que en la fórmula n es múltiplo de 3, como nosotros partimos de 1, entonces n+1 tendrá que ser múltiplo de 3:

(%i10) n:3·5−1$
h:(p−0)/(n−1)$
x0:makelist(0+i·h,i,0,n−1)$

Observemos como disponemos los índices:\[{\displaystyle I\approx {\frac {3h}{8}}\left[f(x_{1})+3f(x_{2})+3f(x_{3})+2f(x_{4})+3f(x_{5})+3f(x_{6})+2f(x_{7})+\dots +f(x_{n+1})\right]}\]

(%i13) r2:makelist(3·i−1,i,1,n/3);
r0:makelist(3·i,i,1,n/3);
r1:makelist(3·i+1,i,1,n/3);

\[\left[ 2{,}5{,}8{,}11\right] \]

\[\left[ 3{,}6{,}9{,}12\right] \]

\[\left[ 4{,}7{,}10{,}13\right] \]

(%i15) (3·h/8)·(g(x0[1])+3·sum(g(x0[r2[i]]),i,1,length(r2))+
   +3·sum(g(x0[r0[i]]),i,1,length(r0))
   +2·sum(g(x0[r1[i]]),i,1,length(r1))
   +g(x0[14]))$
%,numer;

\[7.4747\]


Ejercicio:¿Cuál es el volumen de un casquete esférico, si el radio de la esfera es \(r=1\) y la altura del casquete \(h=0.2\)?

  • 0.0689\(\pi\)
  • 0.0125\(\pi\)
  • 0.0373\(\pi\)
  • Ninguno de ellos
Spherical Cap.svg
De User:Pbroks13 Enlace

C.)

Si observamos la figura vemos que el volumen que buscamos es la integral del área de los círculos de radio \(a\): \(V=\int \pi a^2\ dh\).

Figura 1:Casquete esférico
Diagram

Por la relación del triángulo rectángulo de la figura, sabemos: \((r-h)^2+a^2=r^2\), luego

(%i1) A(h,r):=%pi·(r^2−(r−h)^2);

\[\operatorname{ }\operatorname{A}\left( h\operatorname{,}r\right) \operatorname{:=}{\pi}\left( {{r}^{2}}-{{\left( r-h\right) }^{2}}\right) \]

Vamos a integrar sobre la altura, es decir; considerando r=1, como nos dice el enunciado y que h esté en el intervalo [0,0.2]

(%i2) define(f(h),ratsimp(A(h,1)));

\[\operatorname{ }\operatorname{f}(h)\operatorname{:=}2 {\pi}h-{\pi}{{h}^{2}}\]

Utilicemos la regla de Simpson de 3/8.
Si partimos de x0=0, tendremos un paso de (0.2-0)/3

(%i4) fpprintprec:5$
x:makelist(0+i·0.2/3,i,0,3);

\[\operatorname{ }\left[ 0\operatorname{,}0.066666\operatorname{,}0.13333\operatorname{,}0.2\right] \]

(%i5) S:(3·(0.2/3)/8)·(makelist(f(x[i]),i,1,4).[1,3,3,1]);

\[\operatorname{ }0.037333 {\pi} \]

Navegación de entradas

ALG: El espacio afín euclídeo \(\mathbb{R}^3\) y sistemas de ecuaciones con maxima
ALG: Ortonormalización de Gram-Schmidt

Novela

La Loba, la lucha fraticida por un reino

La Loba, la lucha fratricida por un reino.

Urraca, señora de Zamora, acusada de instigar la muerte de su hermano, el rey Sancho de Castilla, deberá defenderse de la acusación, al tiempo que luchará por mantener la cohesión entre los hermanos y los reinos cristianos: una lobera de fieros lobeznos.

👉 En amazon

Entradas recientes

  • MAD: Combinaciones con maxima
  • MAD: Números binomiales y combinaciones
  • MAD: Teoría combinatoria
  • MAD: Grafos Eulerianos, Hamiltonianos, planos, mapas, regiones y coloración de grafos
  • MAD: Laplaciana de un grafo
mayo 2026
L M X J V S D
 123
45678910
11121314151617
18192021222324
25262728293031
« Abr    

Categorías

  • Álgebra Lineal
  • general
  • Matemática Discreta
  • MathBio

Etiquetas

Prácticas MAD Prácticas MathBio Prácticas Álgebra

Meta

  • Acceder
  • Feed de entradas
  • Feed de comentarios
  • WordPress.org
©2026 Diario de clases | Diseño: Tema de WordPress Newspaperly